×ÖÕå¾ä×à ֹÓÚÖÁÉÆ
NEWS CENTER¹«Ë¾ÐÂÎÅ

Ê®ÄêÏàÔ¼£¬£¬£¬£¬£¬£¬£¬ÎÞÏÞ¿ÉÄÜ¡£¡£¡£¡£¡£¡£½ñÄê7Ô£¬£¬£¬£¬£¬£¬£¬ÓÉ6731¶¥¼¶ÓéÀÖÔ°ÁÖ¡¢¹ã¶«Ê¡¾°ÎïÔ°ÁÖлᡢ¹ã¶«Ô°ÁÖѧ»áºÍÉîÛÚÊо°ÎïÔ°ÁÖлáÍŽá¾ÙÐеĵÚÊ®½ì¡°6731¶¥¼¶ÓéÀÖ±¡±´óѧÉú¾°¹ÛÉè¼Æ´óÈü×¼ÆÚ¶øÖÁ£¬£¬£¬£¬£¬£¬£¬²ÎÈü×÷Æ·Õ÷¼¯½×¶ÎÒÑÓÚ11ÔÂβ˳Ë쿢ʡ£¡£¡£¡£¡£¡£ÔÚ4¸ö¶àÔµÄʱ¼äÀ£¬£¬£¬£¬£¬£¬ÓÐÀ´×ÔÌìϸ÷µØ150¶àËù¸ßУµÄ400¶à¸öÉè¼ÆÐ¡×鱨Ãû²ÎÈü£¬£¬£¬£¬£¬£¬£¬¹²ÊÕµ½300Óà·Ý×÷Æ·¡£¡£¡£¡£¡£¡£ÏÖÔÚ£¬£¬£¬£¬£¬£¬£¬ÈüÊÂÖÕÆÀÊÂÇé½ôÂàÃܹľÙÐÐÖС£¡£¡£¡£¡£¡£

±¾½ì¡°6731¶¥¼¶ÓéÀÖ±¡±ÍŽᵱÏÂÈÈÃÅ£¬£¬£¬£¬£¬£¬£¬Ñ¡Óá°¶«Ý¸Ë®ÏçTOD±õË®¹«Ô°¡±ÎªÖ÷Ì⣬£¬£¬£¬£¬£¬£¬ÒÔ¡°±ÌµÀ¡±ÀíÂÛΪ»ù´¡£¡£¡£¡£¡£¡£¬£¬£¬£¬£¬£¬£¬ÔËÓá°º£Ãà¶¼»á¡±¡°¶¼»áË«ÐÞ¡±¿´·¨¼°ÆäËûÉú̬ÐÔÊÖ·¨¾ÙÐÐÉè¼Æ£¬£¬£¬£¬£¬£¬£¬ÔÚ´Ë»ù´¡ÉϾÙÐÐÖ÷ÌâÓªÔì¡¢ÎÄ»¯ÈÚÈë¡¢Ïà¹ØÅäÌ׵ȹ¦Ð§ÐèÇóÉè¼Æ£¬£¬£¬£¬£¬£¬£¬ÖÂÁ¦ÓÚ´òÔì³öÈÃÿλÌåÑéÕß¶¼¾ßÓС°Ìñ¾²¸Ð¡±µÄÎÂÜ°Ô°Çø¡£¡£¡£¡£¡£¡£
´Ë´Î´óÈüÆÀÉ󣬣¬£¬£¬£¬£¬£¬¹«Ë¾ÌØÑû¾°ÎïÔ°ÁÖÐÐÒµµÄר¼Ò¼°6731¶¥¼¶ÓéÀÖÉè¼ÆÔºÏòµ¼×é³ÉÆÀÉóίԱ»áÖÕÆÀС×飬£¬£¬£¬£¬£¬£¬´ÓÖ÷ÌâÀíÄî¡¢´´Òâ¹¹Ïë¡¢ÊÖÒÕÉè¼Æ¡¢×÷Æ··ºÆðµÈ¶à·½Ãæ¾ÙÐй«Õý¡¢¹«Õý¡¢¹ûÕæµØÆÀÉ󣬣¬£¬£¬£¬£¬£¬¿¼²ì²ÎÈüС×éµÄ¸÷ÏîÄÜÁ¦¡£¡£¡£¡£¡£¡£Æ¾Ö¤ÆÀÉóίԱ»áÍÆ¼öÒâ¼û£¬£¬£¬£¬£¬£¬£¬´ÓÈëΧÃûµ¥ÖÐÈ·¶¨±¾´Î½ÇÖðµÄ×îÖÕ½±ÏîÃûµ¥¡£¡£¡£¡£¡£¡£
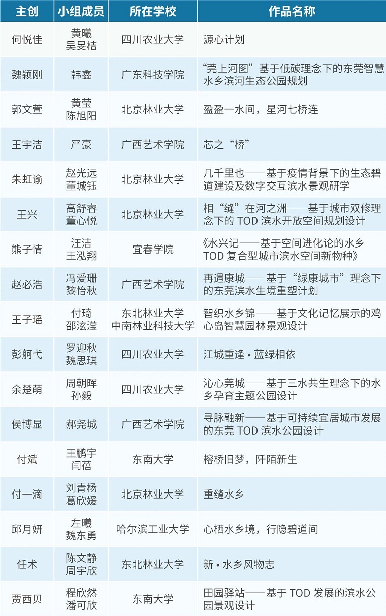
17Ç¿ÈëΧÃûµ¥

¡°6731¶¥¼¶ÓéÀÖ±¡±´óѧÉú¾°¹ÛÉè¼Æ´óÈüÊÇÓÉÉîÛÚ6731¶¥¼¶ÓéÀÖÔ°ÁֹɷÝÓÐÏÞ¹«Ë¾Ö÷ÀíµÄÒ»ÏîÃæÁÙº£ÄÚÍâ¸ßУѧ×ÓµÄרҵÊÖÒÕÈüÊ£¬£¬£¬£¬£¬£¬£¬Àú½ì´óÈüÖÂÁ¦ÓÚ¾ò¿ÍÓÅÒìÈ˲ţ¬£¬£¬£¬£¬£¬£¬Íƶ¯²ú½ÌÈںϣ¬£¬£¬£¬£¬£¬£¬ÔöǿУÆóºÏ×÷£¬£¬£¬£¬£¬£¬£¬Ö¸µ¼¸÷УѧÉú¶ÔÔ°ÁÖ¾°¹ÛÐÐÒµÉú³¤Ç°ÑØÐÔµÄ˼Ë÷£¬£¬£¬£¬£¬£¬£¬¸üÈÃÖйúµÄÔ°ÁÖ¾°¹ÛÐÐÒµµÄÐÂÐÍÀíÄîµÃÒÔÆÕ±éÈö²¥¡£¡£¡£¡£¡£¡£
Ò»Æð×ßÀ´£¬£¬£¬£¬£¬£¬£¬ÖÔÐÄлл¸÷´óԺУ¼°Í¬ÑâÃǵÄÅãͬÓëÖ§³Ö£¬£¬£¬£¬£¬£¬£¬ÈÃÎÒÃÇÒ»ÆðÊÃÄ¿ÒÔ´ýµÚÊ®½ì¡°6731¶¥¼¶ÓéÀÖ±¡±´óѧÉú¾°¹ÛÉè¼Æ´óÈüµÄЧ¹û£¬£¬£¬£¬£¬£¬£¬Ô¤×£²ÎÈüͬÑâÃÇ»ñµÃÐÄÒÇЧ¹û£¡
ϲѶ|6731¶¥¼¶ÓéÀֹɷÝÈÙ»ñ2025Äê¶È¹ã¶«Ô°ÁÖѧ»á¿ÆÑ§ÊÖÒÕ½±¶àÏî´ó½±
2025.11.27
¿ËÈÕ£¬£¬£¬£¬£¬£¬£¬¹ã¶«Ô°ÁÖѧ»á2025Äê¶È¿ÆÑ§ÊÖÒÕ½±»ñ½±Ãûµ¥Õýʽ½ÒÏþ£¬£¬£¬£¬£¬£¬£¬6731¶¥¼¶ÓéÀֹɷÝÒÀ¸½¹ýÓ²µÄרҵʵÁ¦ÓëÊÖÒÕÁ¢ÒìÍÑÓ±¶ø³ö£¬£¬£¬£¬£¬£¬£¬Õ¶»ñÎåÏî´ó½±¡£¡£¡£¡£¡£¡£¹ã¶«Ô°ÁÖѧ»á¿ÆÑ§ÊÖÒÕ½±ÊǾ¹ã¶«Ê¡¿Æ¼¼Ìü±¸°¸Åú×¼µÄ¾°ÎïÔ°ÁÖ½±Ïî¡£¡£¡£¡£¡£¡£¸Ã½±ÏîÖ¼ÔÚÃãÀø¾°ÎïÔ°...
Ïàʶ¸ü¶à >
